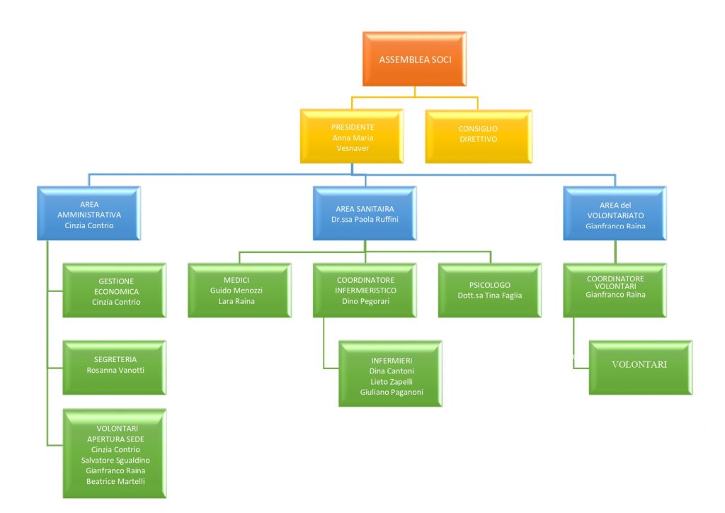
| Presidente | Anna Maria Vesnaver |
| Presidente Onorario | Gianfranco Raina |
| Vice Presidente | Beatrice Martelli |
| Tesoriere | Cinzia Contrio |
| Segretario | Francesco Fabani |
| Consiglieri | Paola Raina, Elisabetta Giovanazzi, |
| Revisori dei conti | Francesco Grimaldi, Ettore Boffi, Leo Cozzini, |

